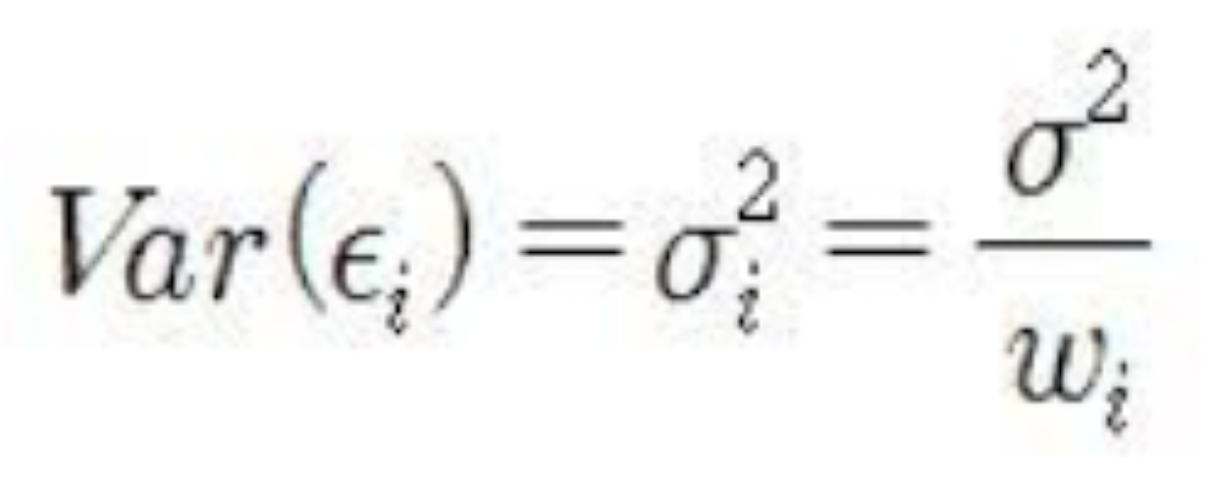
1. 가중회귀란?
잔차의 분산이 일정하지 않아서 최소제곱법 가정을 사용할 수 없는 경우에 가중회귀를 사용한다.
가중치를 적절하게 부여하여 가중된 잔차 제곱합을 최소화함으로써 분산이 일정한 잔차를 만들어낼 수 있다.
2. 가중회귀분석
평균이 0이고 분산이 σ2인 정규분포라고 가정했을 때
이 오차항의 분산이 오차항마다 다른 경우

이럴 때 가중최소제곱법을 사용하여 가중값을 제곱하여 적합시킨다.
> x = c(1, 2, 3, 4, 5)
> y = c(2, 3, 5, 8, 7)
> w = 1/x
> # 가중치를 w로 한 가중회귀모형을 적합시키기
> w.lm = lm(y ~ x, weights=w)
> summary(w.lm)
Call:
lm(formula = y ~ x, weights = w)
Weighted Residuals:
1 2 3 4 5
8.108e-02 -3.249e-01 -1.076e-16 7.297e-01 -4.835e-01
Coefficients:
Estimate Std. Error t value Pr(>|t|)
(Intercept) 0.3784 0.6891 0.549 0.6212
x 1.5405 0.2688 5.730 0.0106 *
---
Signif. codes: 0 ‘***’ 0.001 ‘**’ 0.01 ‘*’ 0.05 ‘.’ 0.1 ‘ ’ 1
Residual standard error: 0.5411 on 3 degrees of freedom
Multiple R-squared: 0.9163, Adjusted R-squared: 0.8884
F-statistic: 32.84 on 1 and 3 DF, p-value: 0.01055
=> 가중회귀직선 $\hat Y = 0.3784 + 1.5405X$
3. 분석 사례
1) 자료 파일 만들기
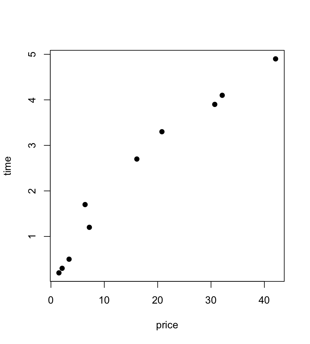
2) 자료 읽어서 산점도 그리기
> super = read.table("/Users/DataAnalytics/RegressionModel/reg/supermarket.txt", header=T)
> head(super)
price time
1 6.4 1.7
2 16.1 2.7
3 42.1 4.9
4 2.1 0.3
5 30.7 3.9
6 32.1 4.1
> attach(super)
> plot(price, time, pch=19)

3) 회귀모형 적합시키기
> super.lm = lm(time ~ price, data=super)
> summary(super.lm)
Call:
lm(formula = time ~ price, data = super)
Residuals:
Min 1Q Median 3Q Max
-0.37928 -0.32771 -0.04431 0.32231 0.56126
Coefficients:
Estimate Std. Error t value Pr(>|t|)
(Intercept) 0.396460 0.191488 2.07 0.0722 .
price 0.115982 0.008979 12.92 1.22e-06 ***
---
Signif. codes: 0 ‘***’ 0.001 ‘**’ 0.01 ‘*’ 0.05 ‘.’ 0.1 ‘ ’ 1
Residual standard error: 0.3925 on 8 degrees of freedom
Multiple R-squared: 0.9542, Adjusted R-squared: 0.9485
F-statistic: 166.9 on 1 and 8 DF, p-value: 1.221e-06

4) 분산분석표 구하기
> anova(super.lm)
Analysis of Variance Table
Response: time
Df Sum Sq Mean Sq F value Pr(>F)
price 1 25.7036 25.7036 166.85 1.221e-06 ***
Residuals 8 1.2324 0.1541
---
Signif. codes: 0 ‘***’ 0.001 ‘**’ 0.01 ‘*’ 0.05 ‘.’ 0.1 ‘ ’ 1
검정통계량 $F_0 = 166.85$
이에 대한 유의확률 p-value = 1.221x10^(-6)
으로 매우 작기 때문에 적합된 회귀선이 유의하다는 것을 알 수 있다.
5) 잔차 및 추정값 보기
> names(super.lm)
[1] "coefficients" "residuals" "effects" "rank" "fitted.values"
[6] "assign" "qr" "df.residual" "xlevels" "call"
[11] "terms" "model"
> cbind(super, super.lm$resid, super.lm$fitted)
price time super.lm$resid super.lm$fitted
1 6.4 1.7 0.56125840 1.138742
2 16.1 2.7 0.43623742 2.263763
3 42.1 4.9 -0.37928275 5.279283
4 2.1 0.3 -0.34002095 0.640021
5 30.7 3.9 -0.05709314 3.957093
6 32.1 4.1 -0.01946730 4.119467
7 7.2 1.2 -0.03152683 1.231527
8 3.4 0.5 -0.29079696 0.790797
9 20.8 3.3 0.49112416 2.808876
10 1.5 0.2 -0.37043203 0.570432
6) 잔차 그림 그리기
> plot(super$price, super.lm$resid, pch=19)
> abline(h=0, lty=2)

> plot(super.lm$fitted, super.lm$resid, pch=19)
> abline(h=0, lty=2)

잔차는 0을 중심으로 일정한 범위 내에 있기 때문에 회귀에 대한 기본 가정을 만족한다고 말할 수 있다.
하지만 X가 증가함에 따라 곡선관계를 보여주고 있기 때문에 2차곡선 회귀식을 구해볼 수 있다.
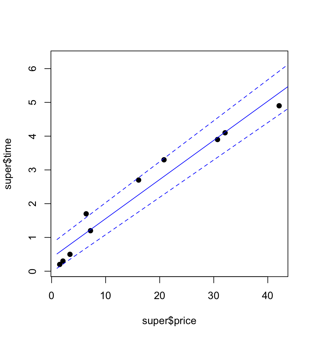
7) 추정값의 신뢰대 그리기
> p.x=data.frame(price=c(1,45))
> pc=predict(super.lm, int="c", newdata=p.x)
> pred.x = p.x$price
> plot(super$price, super$time, ylim=range(super$time, pc), pch=19)
> matlines(pred.x, pc, lty=c(1,2,2), col='BLUE')

반응형
'Data Science > Regression Analysis' 카테고리의 다른 글
| [Regression] 표준화된 중회귀분석 (0) | 2022.04.01 |
|---|---|
| [Regression] 중회귀모형 (0) | 2022.03.31 |
| [Regression] 회귀계수의 신뢰구간 및 검정 방법 (0) | 2022.03.30 |
| [Regression] 회귀모형의 평가 분산분석(ANOVA) (0) | 2022.03.11 |
| [Regression] 회귀선의 추정 (0) | 2022.03.09 |
댓글